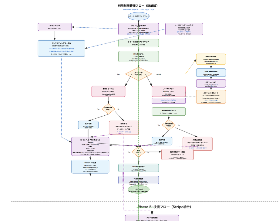
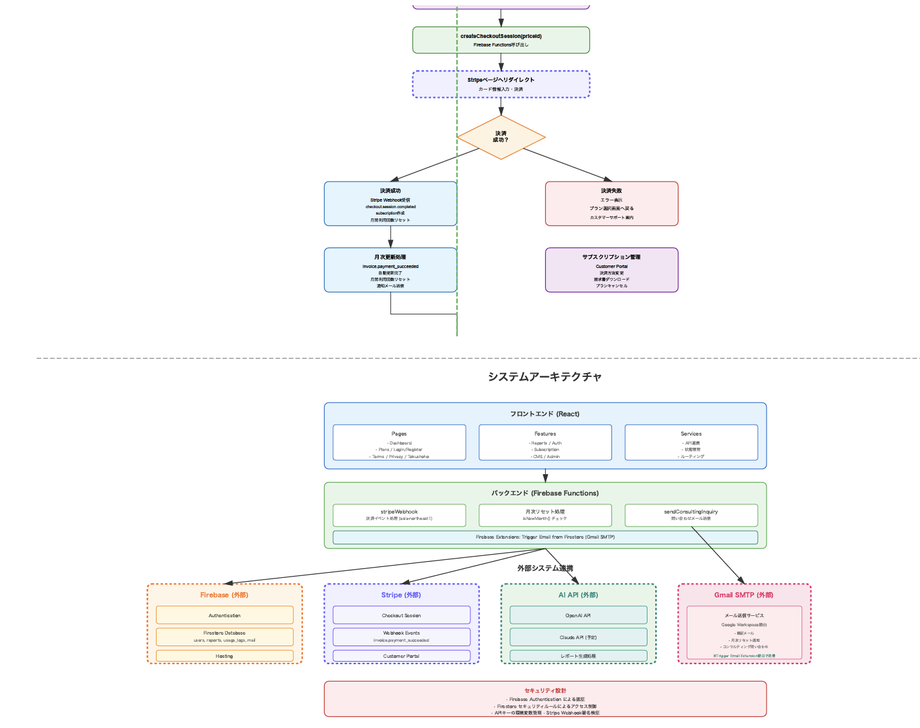
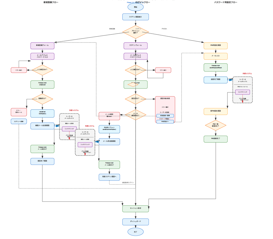
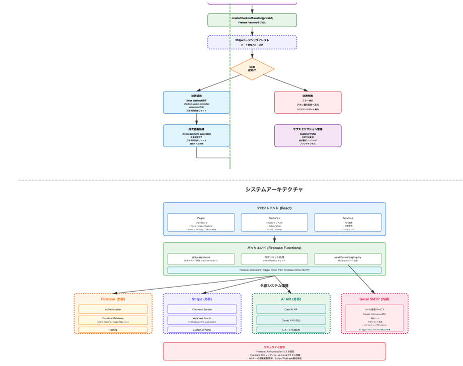
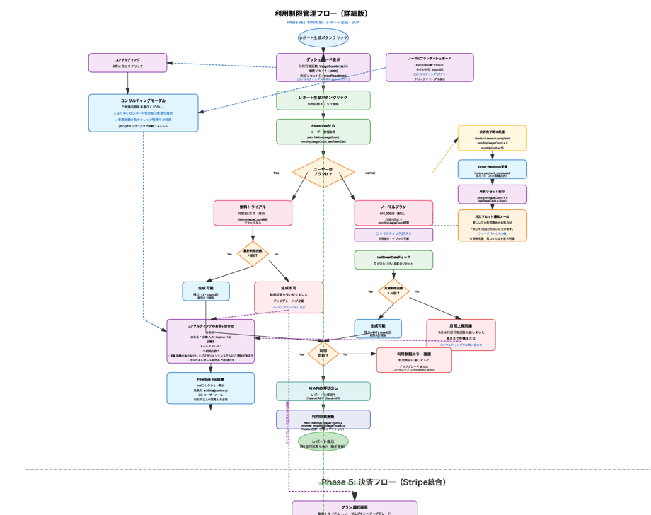
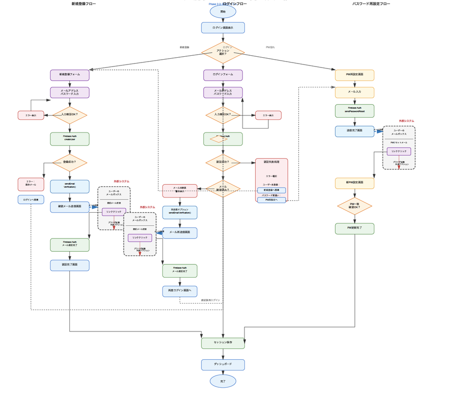
πŸš€ Built a full SaaS platform in just 50 days β€”
in close collaboration with Claude & GPT.🀝

All documented on GitHub.

It started with zero code.
It now delivers real value.

Next, we integrate the AI Multi-Agent Intelligence Engine by Dr. Nakai.

Stay tuned. This is only the beginning.

Β 

GitHub: @akihirohikita